meta data for this page

Pools and Lanes

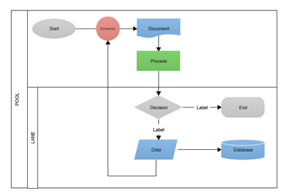
Pools and swimlanes are elements of symbol notations that can be used via the symbol library (FLOW, BPMN).

Swimlane

  • So-called “swimlanes” are often found in flowchart and BPMN diagrams.
  • They are used to represent the 'ownership change' of subprocesses, groups or systems.
  • The lane elements are Container Elements holding the elements and keeping them in position.

Pools

  • The swimlane concept consists of a pool (containing the 'ownership areas' e.g. organization, department or role) and the actual swimlanes (containing the activities).
  • If a lane is selected, buttons are provided on the right-hand side to add lanes above or below or to split the lane.
  • The order of the swimlanes can be changed by using the arrows.
  • A double click allows you to change the name.
This website uses cookies: We only use cookies here as standard user session identifier, for authentication after login and for remembering helpful user preferences, like the size of the text editor. More information