meta data for this page
Automatically Generated Commands
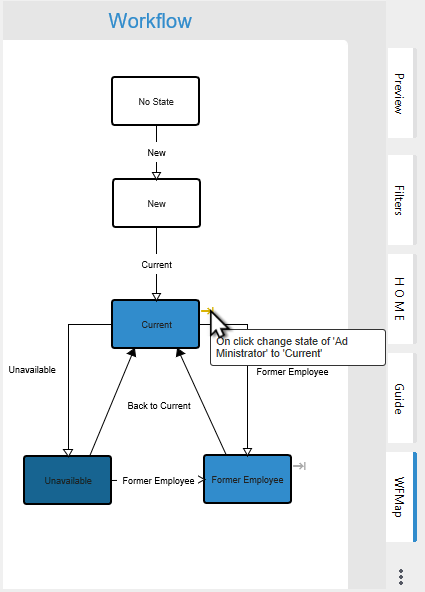
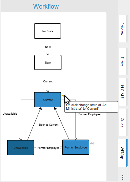
Commands are control actions that enable interactive control of the process map. They can be displayed as grey command icons next to an element or can be accessed by mouse-over or clicking on the title of an element.
Commands for Objects
Three types of automatically generated command icons are displayed by default:
- On click show metacard shows the metadata card of the M-Files object
- On click navigate to allows to navigate to the object (to open another Process Map)
- On click show URL allows us to open a browser URL for all objects that contain a URL on the metadata card. The first contained URL is always used here.
For pools and swimlanes, the icons are displayed within the header of the lane.
Test these commands in the Process Maps Designer by using the Enable Command Icons
button (see also Enable or Disable Command Icons for more information).
Commands for Views
M-Files views can be simply dragged and dropped onto the canvas from the left side menu bar, just like objects. All you have to do is press the “Select Views” button (looks like an eye), then you can drag a view onto the canvas.
With every view that you drag from the left onto the canvas, the standard command “Show View” is automatically supplied. This is a very convenient way to create navigation maps. By default, the view is always opened in the same window.





